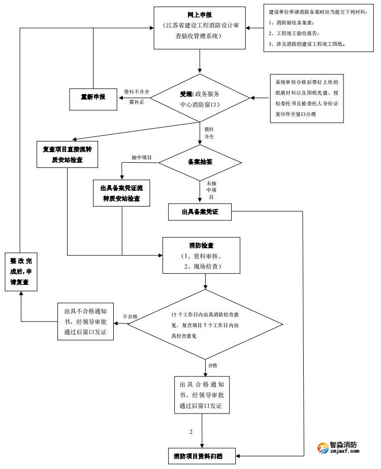
特殊建設工程消防驗收流程圖,其他工程備案抽查流程圖
建設工程的消防驗收、備案的流程示意如下:
1.特殊建設工程消防驗收流程圖

2.其他建設工程備案抽查流程圖

海灣消防公司主營:海灣消防報警系統銷售,消防設備安裝,海灣氣體滅火、海灣電氣火災、消防水噴淋系統施工安裝,售后維修,海灣消防網站:http://m.ixsk.cn/;海灣消防服務熱線:4006-598-119
本頁關鍵詞:特殊建設工程消防驗收流程圖,其他工程備案抽查流程圖
上一篇:消防工程施工改造的周期一般多久 下一篇:農貿市場消防安全改造方案
技術資料更多 >>


蘇公網安備32058102002147號