民用機場航站樓的安全疏散要求
作為重要的交通設施之一,機場具有人員密集、人流量大的特點,特別是機場航站樓,建筑規模較大,內部結構設施非常復雜,人流比較集中,做好機場航站樓的安全疏散設計與管理,是應對各類緊急情況、降低安全風險的重要保障。民用機場航站樓有哪些安全疏散的要求呢?
1、航站樓內每個防火分區應至少設置1個直通室外或避難走道的安全出口,或設置1部直通室外的疏散樓梯。
2、公共區內任一點均應至少有2條不同方向的疏散路徑。當公共區的室內平均凈高小于6.0m時,公共區內任一點至最近安全出口的直線距離不應大于40.0m;當公共區的室內平均凈高大于20.0m時,可為90.0m;其他情形,不應大于60.0m。
3、行李處理用房內任一點至最近安全出口的直線距離不應大于60.0m。除行李處理用房外,非公共區內其他區域的安全疏散距離應符合現行國家標準《建筑設計防火規范》GB 50016有關公共建筑的規定。
4、航站樓內的防火分區可利用通向相鄰防火分區的甲級防火門或通向高架橋的門作為安全出口。當出發區內的人員利用高架橋等可直接疏散至室外時,該區域的疏散凈寬度可按現行國家標準《建筑設計防火規范》GB 50016有關單層公共建筑的疏散要求確定。
5、公共區可利用通向登機橋的門作為安全出口,該登機橋的出口處應設置不需要任何工具即能從公共區一側易于開啟門的裝置,在該出口處附近的明顯位置應設置相應的使用標識。登機橋一端應與航站樓固定連接,并應設置符合下列要求的樓梯:
(1)樓梯的傾斜角度不應大于45°,欄桿扶手的高度不應小于1.1m;
(2)梯段和休息平臺均應采用不燃材料制作;
(3)通向樓梯的門和梯段的凈寬度均不應小于0.9m;
(4)樓梯應直通地面。
6、公共區的疏散樓梯可采用敞開樓梯(間),其他功能區的疏散樓梯應采用封閉樓梯間(包括在首層擴大的封閉樓梯間)或室外疏散樓梯。層數大于等于3層或埋深大于10.0m的地下或半地下場所,其疏散樓梯應采用防煙樓梯間。公共區的疏散樓梯凈寬度不應小于1.4m;其他區域,不應小于1.1m。
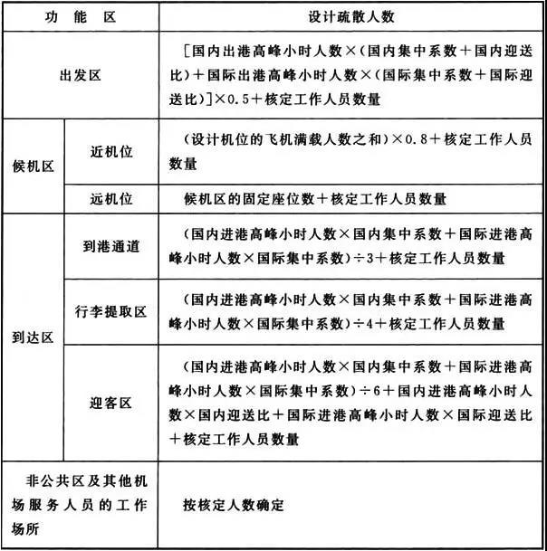
7、航站樓內不同功能區的設計疏散人數宜按下表的規定計算確定。
注:設計機位的飛機滿載人數:C類機位,180人;D類機位,280人;E類機位,400人;F類機位,550人。
8、下列區域或部位應設置疏散照明:
(1)公共區、工作區、疏散走道;
(2)登機橋、疏散樓梯間及其前室或合用前室、消防電梯前室或合用前室;
(3)建筑面積大于100m²的地下或半地下房間;
(4)避難走道、與城市公共交通設施相連通的部位。
9、疏散照明的地面最低水平照度應符合下列規定:
(1)避難走道、疏散樓梯間及其前室或合用前室、消防電梯前室或合用前室,不應低于10.0lx;
(2)公共區,不應低于5.0lx;
(3)其他區域或部位,不應低于3.0lx。
10、二層式、二層半式和多層式航站樓的疏散照明系統應采用集中控制型。
智淼君安(江蘇)消防工程技術有限公司http://m.ixsk.cn/海灣消防公司主營:海灣消防報警系統銷售,消防設備安裝,海灣氣體滅火、海灣電氣火災、消防水噴淋系統施工安裝,售后維修,海灣消防網站:http://m.ixsk.cn/;海灣消防服務熱線:4006-598-119
本頁關鍵詞:民用機場航站樓的安全疏散要求
上一篇:地鐵安全疏散系統設計要求 下一篇:引起火災的十種常見火源




蘇公網安備32058102002147號